当前位置:首页 > 新闻中心 > 荣誉图片
连汽绿配公司被认定为连云港市第一批城市绿色货运示范企业
来源:连汽绿配公司 作者:房春亮 浏览次数:8215 录入时间:2023-12-30

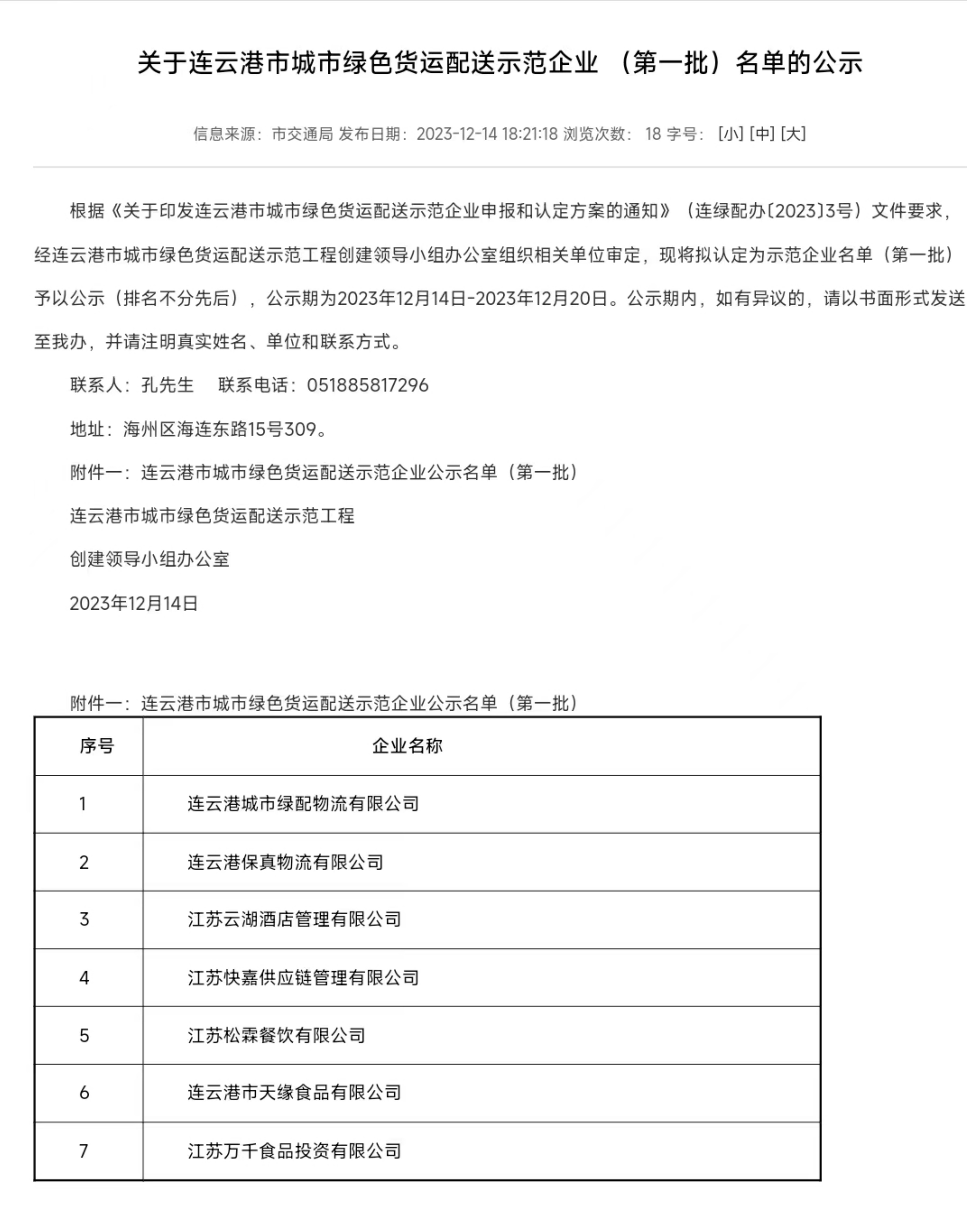
根据《关于印发连云港市城市绿色货运配送示范企业申报和认定方案的通知》(连绿配办﹝2023﹞3号)文件要求,经连云港市城市绿色货运配送示范工程创建领导小组办公室组织相关单位审定,认定连云港市城市绿配物流有限公司为连云港市第一批城市绿色货运示范企业。

绿配公司于2023年3月正式成立,目前拥有新能源货运配送车辆25台,主营城市物流、家电、蔬菜配送等业务,公司有着专业的驾驶员及管理人员队伍,是一家朝气蓬勃的专业物流配送企业。

绿配公司作为汽车公司转型发展的重要举措,自成立以来,全体干部职工锚定工作目标不放松,坚持心往一处想、劲往一处使,始终以市场为导向,不断实现业务量的高速增长。公司目前正在积极推进新能源车辆采购,进一步扩大运输规模,积蓄能量,朝着做大做强不断努力,同时也正持续吸纳汽车公司更多的富余人员,推动公司轻装上阵,减负前行。

此次当选为连云港市第一批城市绿色货运示范企业既是对公司之前工作的充分肯定,也对是公司以后的工作提出了更高的要求。绿配公司全体干部职工将以时不我待的精神,全力以赴推动公司质量发展,为汽车公司的转型发展做出积极贡献。